复星旅游赴港上市:上半年营收66亿亏半亿 现金流承压
2018-11-28 11:08:25 作者: 来源:面包财经 浏览次数:0 网友评论 0 条
中华PE:
复星国际旗下复星旅游向港交所提交了上市资料,大摩、中信里昂和花旗为其联席保荐人。
2016年,复星集团将旗下各板块中与旅游相关的资产项目拆分,并重整为单独的复星旅游文化集团,以专门从事高端休闲酒店、度假村及旅游目的地开发、管理及运营,并提供旅游产品、娱乐及其他旅游及文化相关服务。
根据聆讯资料,复星旅游成立以来业绩并不乐观,已经连续亏损三年,2018年上半年经调整亏损约0.53亿元。复星旅游经营情况怎么样?具体来看看。
Club Med为核心上市资产
资料显示,复星旅游运营地中海俱乐部、开发及运营三亚亚特兰蒂斯以及其他旅游相关之文化、演艺、艺术、娱乐、旅行产品及相关服务。其中,地中海俱乐部Club Med是复星旅游的核心主体,复星旅游通过Fosun Luxembourg持有Club Med 90.25%的股权。
根据聆讯资料,创立于1950年的Club Med是一家以家庭为中心的一价全包(All Inclusive)休闲度假服务供应商,也是目前全球旅游业最著名品牌之一,“以健康为服务宗旨,首创一站式服务体系”。截至2018年6月30日,Club Med与超过40个国家和地区开展业务,并在超过26个国家和地区拥有度假村。
Club Med由复星集团历时五年,分步收购而来。2010年6月,复星集团收购了Club Med7.1%的股权,之后在二级市场不断增持至其第一大股东。2015年2月,集团以总额9.16亿欧元的价格完成了对Club Med的要约收购,集团持股约91%,Club Med从巴黎泛欧交易所退市。
随后,复星集团又相继收购了维格饼家18.68%的股权,以及上海泛游投资、海南亚特兰蒂斯酒店和丽江德润房地产开发公司100%股权,与Club Med一起组成了现在的复星旅游文化集团。
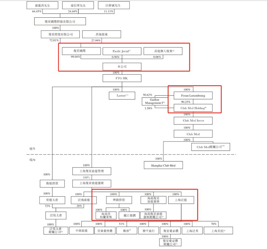
目前,复星国际共持有复星旅游99.04%的股权。根据聆讯资料,复星旅游的股权结构如下图:

2018上半年:营收66亿,经调整净利润亏损0.53亿元
从业务层面来看,复星旅游的收入分为度假村、旅游目的地以及配套服务三部分。其中,Club Med的度假村业务是公司最主要的收入来源。
聆讯资料显示,2018上半年复星旅游总营收约66.67亿,同比增长7.79%。其中,Club Med业务收入约63.69亿元,营收占比达到95.5%。
另外,公司的旅游目的地业务三亚·亚特兰蒂斯于2018年4月正式营业,上半年贡献营收超过2亿元。根据最新资料,2018年6月至9月,三亚亚特兰蒂斯目的地业务在其正式开业以来的首个完整经营季度共实现营收约2.9亿元。

虽然复星旅游自成立以来营收不断增长,但增速有所下滑,至2018年上半年仍未盈利。
财务数据显示, 2015年、2016年、2017年及2018年上半年,公司经调整亏损超过10亿元,不过亏损额在逐渐缩小。2018上半年,公司净利润亏损1.35亿,同比收窄28.57%;经调整净利润亏损5331.8万元,同比收窄59.13%。
从整体财务情况来看,大额的销售及分销开支、持续增长的一般及行政开支是拖累公司净利润的主要原因。
根据聆讯资料,2018年上半年,公司销售及分销开支约11.68亿元,在毛利中的占比约64.92%;一般及行政开支约6.56亿元,同比增加94.66%,在毛利中的占比约17.73%。

现金流承压,负债增加,IPO补血
根据聆讯资料,复星旅游自有物业一贯的业务模式需要大量资本以维持高品质的设施及服务。若不能投入充足资本维持度假村及旅游目的地的高品质,公司营业能力将受到不利影响。
公司主要以经营活动现金流量、信贷融资下的借款有关公司贷款为业务经营提供资金、以及银行贷款来为公司业务经营提供营运资金。
不过,今年上半年公司经营性净现金流明显减少。根据聆讯资料,2018年上半年,公司的经营性现金净流入约1.98亿元,较上年同期大幅减少92.21%。

另一方面,公司负债规模逐渐扩大。查阅聆讯资料,受棠岸项目买家预付款项的合约负债增加、为中国的业务经营扩张提供资金而产生应付关联公司的项、以及使用短期借款收购长期资产,如太仓项目的土地使用权等的影响,复星旅游的流动负债净额显著增加。
截止2018年6月30日,公司的流动负债净额约达到58.15亿元,环比年初增长52.58%,资产负债率约达到81.11%。而最新的数据显示,截止9月30日,公司流动负债净额进一步增长24.76%至72.55亿。
资料显示,复星旅游的融资成本包括银行借款、关联公司附息贷款、可换股债券、可换股可赎回优先股及融资租赁利息加银行费用等。2018上半年,公司合计产生融资成本约1.99亿元,主要为银行借款利息。



已有