祥源文化:法院判决公司赔偿原告48.8万元 赵薇对相关债务承担连带责任
2019-01-18 09:54:02 作者: 来源: 浏览次数:0 网友评论 0 条
中华PE:
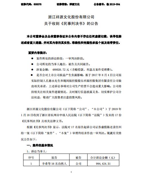
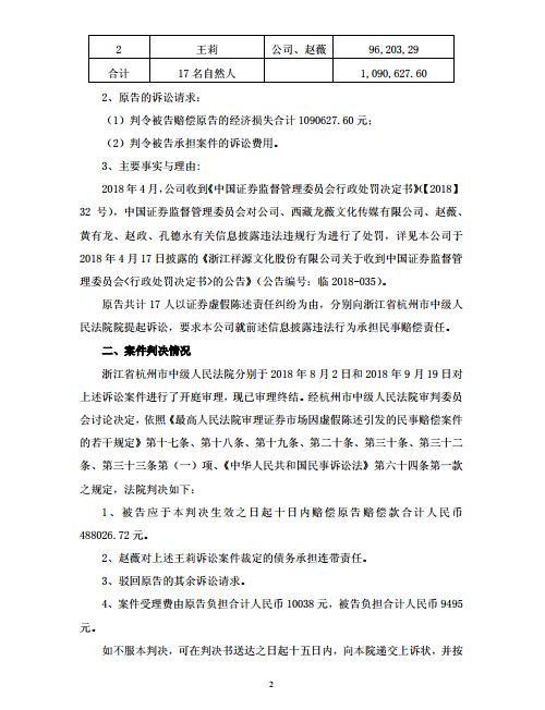
祥源文化(600576)1月18日早间公告,公司收到浙江省杭州市中级人民法院发来的17份《民事判决书》及相关法律文书。法院对17名原告起诉公司证券虚假陈述责任纠纷一案审理终结并作出一审判决。公司应于本判决生效之日起十日内赔偿原告赔偿款合计48.8万元。赵薇对王莉诉讼案件裁定的债务承担连带责任。



【相关报道】
投资者诉祥源文化一审胜诉 赵薇承担连带赔偿责任
1月17日,备受关注的投资者诉祥源文化(600576)、赵薇证券虚假陈述纠纷案迎来最新进展。
“我们刚收到杭州中院一审胜诉判决,这是涉及被告赵薇的证券虚假陈述案全国首例判决,对后续案件具有重要借鉴意义。”原告代理人、浙江裕丰律师事务所厉健律师透露。
据了解,2018年4月17日,祥源文化发布公告称收到证监会《行政处罚决定书》。证监会查明,龙薇传媒、万家文化涉嫌信息披露违法的主要事实包括在控股权转让过程中,龙薇传媒通过万家文化在2017年1月12日、2017年2月16日公告中披露的信息存在虚假记载、误导性陈述及重大遗漏。对万家文化责令改正,给予警告,并处60万元罚款,对龙薇传媒、赵薇等相关责任人一并处罚。
根据《证券法》和相关司法解释,上市公司和其他信息披露义务人因虚假陈述导致投资者权益受损,应承担民事赔偿责任。在处罚决定公布后,全国各地陆续有投资者以证券虚假陈述为由,起诉祥源文化等被告。
“我们代理的首批案件于2018年9月19日在杭州中院开庭,来自上海的原告王女士在2017年1月24日至26日期间,合计买入万家文化10000股,均价20.94元/股,长期持有该股票,起诉被告祥源文化、赵薇索赔9.62万元。”据厉健介绍,杭州中院判决认定:祥源文化的信息披露问题对投资者和市场预期产生了严重误导,其违法行为构成“虚假陈述”,原告损失与虚假陈述行为存在因果关系,祥源文化应承担赔偿责任,赵薇应承担连带赔偿责任。一审判决祥源文化支付原告王女士赔偿款、利息合计5.45万元,赵薇对上述债务承担连带责任,驳回原告的其他诉讼请求。
“虽然一审判决尚未生效,预计祥源文化、赵薇可能上诉,但是一审胜诉判决非常鼓舞人心,对后续案件无疑具有积极指引作用。近一年来,全国各地有三四百位投资者来电、来函咨询索赔事宜,此前由于揭露日有争议,我们采取分批办理的诉讼策略,根据首批胜诉判决,我们将在近期集中安排大规模起诉。”厉健表示,根据司法解释,索赔条件是在2017年1月12日至2017年2月27日期间买入祥源文化股票,并在2017年2月28日后继续持有或卖出该股票的受损投资者可以索赔。索赔范围包括:投资差额、佣金、印花税、利息损失等。
祥源文化发布的2018年度三季报披露,截至本报告披露日,公司共计收到 456 起证券虚假陈述责任纠纷案件,诉讼金额共计5766.6万元。上述456起诉讼案件,其中1起已撤诉,19起已经于2018年7月18日召开庭前会议,已召开庭前会议的19起案件中16起已于2018年8月2日开庭审理;另有2起案件已于2018年 9月19日开庭审理,剩余437起案件(含已召开庭前会议但尚未正式开庭的3 起)未开庭审理,除已撤诉案件外剩余 455 起案件诉讼金额共计5762.40万元。
公开资料显示,自2007年起,杭州中院先后审理投资者诉杭萧钢构、华盛达、中捷股份、数源科技、露笑科技、宏磊股份、宋都股份、天目药业等多起有重大影响的证券虚假陈述案件,其中,投资者诉杭萧钢构案被最高人民法院评选为全国法院十大调解案例。(来源:证券时报)


已有