经销商跑路股价大幅震荡华帝股份发公告声明:业绩不会受世界杯营销影响
2018-07-10 08:58:56 作者: 来源:投资潮综合 浏览次数:0 网友评论 0 条
中华PE:
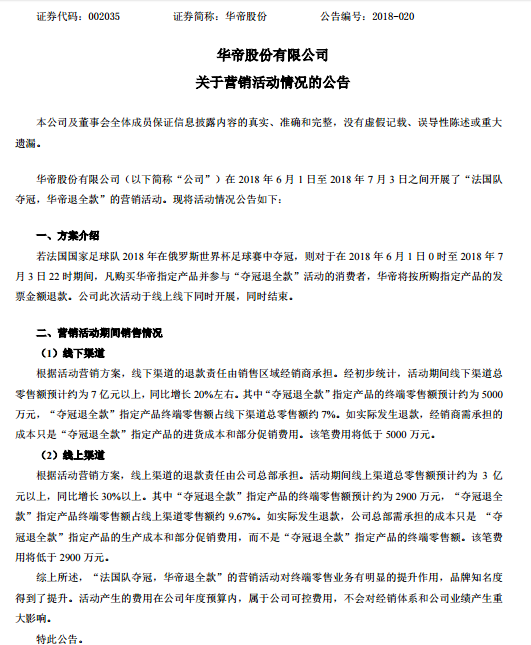
投资潮7月6日讯,7月4日晚间,华帝股份对外发布《关于营销活动情况的公告》称,“法国队夺冠,华帝退全款”的营销活动对终端零售业务有明显的提升作用,品牌知名度得到了提升。活动产生的费用在公司年度预算内,属于公司可控费用,不会对经销体系和公司业绩产生重大影响。

5月30日,华帝股份宣布在2018年6月1日至2018年7月3日之间将开展“法国队夺冠,华帝退全款”的营销活动。活动内容为若法国国家足球队2018年在俄罗斯世界杯足球赛中夺冠,华帝将对在2018年6月1日0时至2018年7月3日22时期间购买华帝指定产品并参与“夺冠退全款”活动的消费者按所购指定产品的发票金额退款。

公告称,根据活动营销方案,线下渠道的退款责任由销售区域经销商承担。经初步统计,活动期间线下渠道总零售额预计约为 7 亿元以上,同比增长 20%左右。其中“夺冠退全款”指定产品的终端零售额预计约为 5000 万元,“夺冠退全款”指定产品终端零售额占线下渠道总零售额约 7%。如实际发生退款,经销商需承担的成本只是“夺冠退全款”指定产品的进货成本和部分促销费用,该笔费用将低于 5000 万元。
线上渠道方面,退款责任由公司总部承担。活动期间线上渠道总零售额预计超3亿元,同比增长超30%。其中“夺冠退全款”指定产品的终端零售额预计约为2900万元,“夺冠退全款”指定产品终端零售额约占线上渠道零售额的 9.67%。如实际发生退款,公司总部需承担的成本只是“夺冠退全款”指定产品的生产成本和部分促销费用,而不是“夺冠退全款”指定产品的终端零售额。该笔费用将低于 2900 万元。
也就是说,线下的退款由经销商承担,线上的退款是华帝股份自己支付。但有许多“好心”网友和消费者曾为华帝这波“退款”营销捏一把冷汗,原因是有华帝股份的经销商跑路。
6月29日,广东省中山市第二人民法院发布公告,查封北京华帝燃具销售有限公司和天津华帝燃具销售有限公司财产,销售公司法人代表王伟已失踪十余天。
此消息使华帝股份7月2日周一开盘即跳水,并直接带崩整个家电板块,截至收盘,华帝股份收于21.99元,下跌2.44元,跌幅9.99%。
次日,华帝股份发布澄清公告,称北京、天津地区的一级经销商王伟与与上市公司之间没有产权关系,该客户不是公司的子公司。该客户2017年提货额1.63亿元,占公司销售总额的2.84%。华帝表示此次事件系京津地区经销商个人不当行为所致,华帝已于第一时间向法院申请裁定查封,并按照法律法规处理后续相关事宜,保证消费者的利益不受侵害,确保一切市场工作均如常进行。
业内人士称,王伟是华帝股份京津两地销售公司法人代表。京津地区是华帝第二大市场,提货量大且每年都有20%的增幅。6月20日,王伟失联。6月28日,华帝股份向中山市第二人民法院申请财产保全。保全期限分别为冻结银行存款和其他资金一年,查封、扣押动产两年,查封不动产、冻结其他财产权三年。目前,华帝已派人到京津地区负责处理善后。
遗憾的是,这一澄清公告并未使华帝股份扭转股价下跌之势。公告当日,华帝股份盘中即触及跌停,截至收盘,华帝股份报21.35元,跌幅2.91%。华帝股份曾于今年1月16日创下上市以来(复权计算)35.50元的股价最高价记录,截至目前,其市值已蒸发91.43亿元。
“经销商跑路”事件让华帝股份上下震荡,但在业内人士看来,资本市场的短期波动是再正常不过的事,华帝作为新晋高端厨电品牌,依然看好其未来高成长性。
华帝股份近年业绩一路高歌。2009年-2017年,华帝股份营业收入分别为13.9亿元、16.4亿元、20.4亿元、24.9亿元、37.1亿元、42.3亿元、37.2亿元、44亿元、57.3亿元;归属于上市公司股东净利润分别为5462万元、1.21亿元、1.39亿元、1.59亿元、2.24亿元、2.81亿元、2.08亿元、3.28亿元、5.10亿元。华帝股份仅在2015年业绩有所下滑,其余年份一直保持增长。
今年一季度,华帝股份业绩继续大增,实现营业收入14.24亿元,同比增长23.23%;实现归属于上市公司股东的净利润1.15亿元,同比增长49.59%。
不过,华帝股份应收账款增长也更加迅猛。截至今年一季度末,应收账款达6.86亿元,相比期初的3.94亿元增长74.35%,主要系月结客户销售额增加及对经销商增加赊销额度所致。
营收、利润之外,华帝股份在产品上,深入推进高端智能化战略;品牌上,打造科技也时尚的年轻品牌形象;渠道上,打造执行力与创造力双高的营销体系,确保在竞争长跑中拥有强大发展动能。近年来,华帝股份一直稳居厨电行业第一阵营。
市场数据方面也有很好的印证。数据显示,华帝吸油烟机及灶具产品的市场占有率多年稳居行业前三,多种品类产品市场占有率位于行业前列。2017年华帝吸油烟机、灶具、热水器零售额分别同比增长20.3%、12.4%、17.4%,零售量分别同比增长25.8%、17.2%、21.2%,线下均价分别同比增长18.9%、13.9%、14.7%。
可以说,华帝在少帅潘叶江的带领下,无论在品牌营销方面还是产品研发、渠道拓展等方面都取得了长足进步,并已向百亿营收目标发起冲刺。
业内人士分析称,资本市场的短期波动并不会从根本上影响华帝的投资价值,更不会动摇华帝发展的基本面。长期来看,身处普及型和升级型需求并存的厨电大市场,华帝的持续成长是大概率事件。


已有