漩涡中的比亚迪:知情人称广告案藏融资骗局
2018-07-17 11:06:17 作者: 来源: 浏览次数:0 网友评论 0 条
中华PE:
2018年刚刚过半,广告圈的年度“碟中谍”已经提前上演。
被警方控制的“上海比亚迪市场负责人”李娟,传闻中的11亿广告款,和焦灼难耐的30余家广告商,撕开了隐藏在比亚迪与上海雨鸿文化传播有限公司(简称“雨鸿文化”)等多方之间的惊天骗局。
而随着漩涡扩大,隐身人物陈振宇、比亚迪副总、合同诈骗、伪造公章、融资骗局等越来越多的信息卷入,各种小道消息混杂其中,难辨真伪。
身份成迷的李娟是如何叩开比亚迪的大门?
事件的关键人物李娟,被媒体称为“双面娇娃”,她的真实身份至今仍是谜。
据网传的李娟自述,2016年“比亚迪隐形股东”陈振宇告诉她比亚迪内部换血,安排其作为“上海比亚迪市场负责人”对外开展广告合作,但与比亚迪总部接触时要使用雨鸿文化的广告商身份。李娟自称与陈振宇保持了长时间的网络联系,但在广告商款项出问题后,陈失联。
而对于雨鸿、竞智、速肯及威瑞等广告商而言,与他们签订合同的李娟代表着“上海比亚迪电动车有限公司”,其名片头衔是“上海比亚迪电动车有限公司华东区域市场部总经理李娟”。是“上海比亚迪”欠款不还将他们拉入深渊。

图:网传李娟名片
李娟背后的比亚迪光环吸引了众多广告商“入坑”,但在比亚迪看来,李娟是冒用比亚迪名义,伪造比亚迪印章的诈骗犯。
那么,身份扑朔迷离的李娟是如何叩开比亚迪的大门?
一位接近比亚迪的人士对新浪财经透露,李娟最初是以雨鸿文化的身份接触比亚迪总部,并且一直隐瞒自己的真实姓名,自称是雨鸿文化实控人“汪晓婷”。
据其表示,在认识雨鸿文化之前,比亚迪曾多次发现有未经其授权、信息有误的户外广告,并开始联系投放方核查,雨鸿文化随之现身并主动向比亚迪发来邮件。
该人士独家提供的电子邮件显示,2017年5月一个自称“小汪”的人代表雨鸿文化与比亚迪方面沟通,声称为比亚迪提供广告免费上刊服务,并将带着公司资料上门提供合作建议。

图:接近比亚迪人士提供的与雨鸿文化“小汪”的第一次邮件往来
“这是比亚迪第一次与‘汪晓婷’联系。后来自称是汪晓婷的李娟,携带着雨鸿文化的工商资料来到了比亚迪深圳总部。”该人士说,比亚迪方面已经将相关所有邮件往来信息都提供给警方。
据称,用免费上刊与比亚迪建立关系后,雨鸿文化于2018年年初开始与比亚迪有正式业务往来。而李娟就一直以 “汪晓婷”的身份出现在比亚迪人员面前,包括她办理门禁进入比亚迪总部,用的也是汪晓婷的身份证。
这一说法与雨鸿文化的口径相悖。雨鸿文化早前发布的声明显示,从未授权李娟以该公司名义承揽包括比亚迪在内的任何广告业务,“李娟不是雨鸿公司的员工。”
雨鸿文化称,李娟与该司开展业务是以上海比亚迪电动车有限公司(简称“上海比亚迪”)名义。同时,在2017年4月之前李娟已经以上海比亚迪名义开展业务“超过一年半之久”。
真实的汪晓婷也曾前往比亚迪总部交涉款项问题,并在多家广告商近日举行的事件新闻发布会上现身。
前述接近比亚迪的人士声称,今年5月31日,李娟带着汪晓婷来到了比亚迪总部,比亚迪的人员当着汪晓婷的面叫李娟‘汪总’,但汪晓婷未出声 。”汪晓婷曾于7月9日去过比亚迪总部交涉,“可以调出监控视频证明她与5月31日(与李娟同行)的是同一人,你能说你不知情?”
对于是否了解李娟使用雨鸿文化的身份,汪晓婷在回复新浪财经时再次否认,“我个人不知情,请看我司对外发的声明。”
在李娟自述中,陈振宇直接向比亚迪集团副总裁李柯汇报。对此,李柯的回应是自己“遭骗子陷害”,并希望警方将李娟、陈振宇及部分背后有猫腻的广告公司抓起来。
不知道李柯提到的“有猫腻的广告公司”是哪一家?声称被欠款的广告商中,雨鸿文化正是与比亚迪交集最深者。

阿森纳合作迷雾:5000万与120万
据比亚迪早前声明,李娟以雨鸿文化的名义,推进了比亚迪与阿森纳的合作。
今年4月下旬,英超足球俱乐部阿森纳宣布与比亚迪汽车签下全球合作伙伴协议,5月双方在阿联酋航空足球场举行仪式,品牌公关部部长李巍出现在了英国活动现场。

图:品牌公关部部长李巍在阿森纳活动现场
但这场“联姻”的画风在今年6月直转急下。
比亚迪上海公司于6月13日发布声明称,有单位或个人伪造该公司印章、冒用公司名义开展广告业务。7月12日比亚迪官方点名称李娟等人冒用比亚迪名义开展业务,次日阿森纳宣布比亚迪自称成为诈骗行为的受害者。
对于这份对外宣称4500万或5000万元的合作,有知情者称,在比亚迪与雨鸿文化的合同中只有120万。
2018年4月,已经进入比亚迪供应商名录的雨鸿文化,向比亚迪推荐了与阿森纳的合作,报价就是120万。当时比亚迪觉得“价格低得离谱”,因为同期有公司介绍了西甲的合作报价是1000万。
但比亚迪最终被说服,是因为“雨鸿声称谈了很大的资源包,给比亚迪的只是其中一部分”,同时雨鸿文化对比亚迪表示,阿森纳与雪铁龙的合作中止后正好处于空档,并且阿森纳有意在中国市场推广,“时机很好”,比亚迪相信了这一说法。
可是,这位知情者表示,随着比亚迪与阿森纳的接触增加,对方透露的包括合同金额、合同签署当事方、宣传计划在内的信息无法与比亚迪方面了解的情况相符合。
同时,阿森纳方面提及的“上海比亚迪”浦东办公地址也引起了比亚迪方面的警惕,“因为比亚迪在上海没有派出机构,只有松江基地”。
“上海比亚迪从来不对外从事任何的广告业务。上海比亚迪电动车有限公司是为满足当地新能源政策开设的子公司,但从来没有开展过广告业务,也没有市场部人员。”
知情者称,随着疑点增多,加之有广告商联系比亚迪总部催讨“上海比亚迪”的欠款,比亚迪开始针对李娟及雨鸿文化着手调查。
在通过广告商获得了盖有“上海比亚迪”假公章的合同文件,了解到李娟冒用比亚迪名义开展业务的细节后,比亚迪于今年6月8日以其涉嫌合同诈骗、伪造公章为由报案。
针对比亚迪与阿森纳的合作,雨鸿文化的汪晓婷回复新浪财经称,“关于阿森纳项目,我们会择机来对外说具体情况,目前不方便透露太多细节。”
不过据过往的媒体报道,比亚迪120万的说法并未取得广告商的信任,有广告商质疑“120万赞助阿森纳三个赛季,这个价格,连咱们浦东联华足球队都赞助不下来。上市公司比亚迪倒是能坦然接受……”。
该报道称,有广告商认为该合作实际存在两份合同,合同金额不同。汪晓婷对于120万的实际合同金额并不知情,她曾就此事前往比亚迪总部交涉无果。
李娟方面,据多个当事方的信息,她目前已被警方带走。按照竞智等广告商的口径,李娟系向警方报案不成后自首,称自己名下有套价值1200万元的房屋来源不明。
但前述知情者对新浪财经表示,“怎么会是自首?巨额财产来源不明罪是针对国家公职人员的”。他认为李娟被警方采取强制措施,与比亚迪报案有关。
截至目前,新浪财经未能联系上警方就此事核实。
此外,被“上海比亚迪”拖欠款项的多家广告商都质疑比亚迪的“冒充”说法。除了李娟长期以“上海比亚迪”名义在外展开业务未被识破以外,还有一点在他们看来难以理解,那就是李娟冒充比亚迪名义为其牵线巨额广告合作的动机是什么?
某事件相关人士提供了一种理解。
垫资款项究竟流向了谁的账户?
这个理解就是庞氏骗局————在其看来,李娟和雨鸿文化推动比亚迪与阿森纳的合作事项坐实,再利用比亚迪做背书,针对广告商等进行融资诈骗。
“经过前期运作进入(比亚迪)供应商体系,和你(比亚迪)有部分合作,再把(比亚迪)高层设到局里面,让高层出席(阿森纳签约活动)。在阿森纳(合作)确定之前,她(李娟)就给上海地区大的广告商讲,她是上海比亚迪市场部总经理,在推进总部与阿森纳的合作。后来过了一段时间,这帮人看她果然搞成了。” 某事件相关人士说。
该人士向新浪财经提供了雨鸿文化与上海日高广告有限公司(简称“上海日高”)的比亚迪-阿森纳专项合同,以及上海日高向雨鸿文化付款的银行回单。
合同文件显示,雨鸿文化与上海日高于2017年7月就签署了比亚迪-阿森纳专项合同,上海日高向雨鸿文化支付服务款项2600万。但比亚迪与阿森纳合作的正式消息是在2018年4月发布,晚于这一签署日期。
“她是用阿森纳这个局给外界看,在她的推动下这个事情成了,比亚迪花了5000万与阿森纳合作,那比亚迪还要花多少钱去做全国大范围的推广?”

图:上海日高与雨鸿文化的比亚迪阿森纳专项合同
该人员进一步向新浪财经提供了“上海比亚迪”与衡昆铭文化传播(上海)有限公司(简称“衡昆铭”)的垫资合同、“上海比亚迪”与衡昆铭的居间合同、“上海比亚迪”与衡昆铭和上海日高、武汉日高之间的项目结算合同。
这些合同显示,2018年3月衡昆铭为“上海比亚迪”代付给上海日高、武汉日高合同款项8600万元,同时“上海比亚迪”要向衡昆铭支付年息不高于24%。


图:涉及巨额年息的垫资合同文件
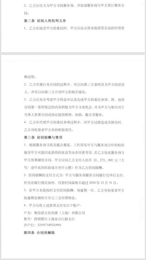
此外,“上海比亚迪”还与衡昆铭签署居间合同,如果衡昆铭为“上海比亚迪”寻得服务商,“上海比亚迪”会支付超过1200万的居间费用。


注:“上海比亚迪”对外签署的居间合同
前述人员指出,这些合同如果属实,相当于比亚迪找融资平台借高利贷,“可能吗?”
比亚迪在早前声明中称,“李娟等人冒用比亚迪高管身份,用伪造的比亚迪印章与任何单位或机构签署的合同,比亚迪均不知情,也与比亚迪无关”。
前述人员称,前述合同中的“上海比亚迪”印章即为伪造,“ ‘上海比亚迪’成为众多合同中的担保方。因为‘上海比亚迪’,众多公司愿意垫资,愿意给钱,而且里面承诺了高额利息,居间费用。相当于这件事情在她的推演下,成为一个融资诈骗平台。”
“众多公司出于对比亚迪的信任,同时有‘上海比亚迪’的章作为背书,众多公司打了巨款。这些资金最后流到了雨鸿文化……他们短期内把蛋糕做大,未来肯定是要跑路。”
该人士还对新浪财经指出,涉事广告合同中,没有任何款项进入了比亚迪或上海比亚迪的银行账户,或者从比亚迪账户流出。因为李娟等没有办法伪造比亚迪银行账户,“他们能控制的只有雨鸿的账户”。
不过该人士并未提供直接证据,证明涉事的所有款项流入了雨鸿文化的账户。
同时,新浪财经注意到,李娟与雨鸿文化并没有股权关系,亦不被后者承认员工身份。因此,如果雨鸿文化通过“上海比亚迪”背书骗取供应商款项,李娟具体如何从中获利依然是个疑问。
具体李娟所犯何事,要等到警方或检方信息发布才能确认。
关于垫资行为,有自媒体曾引用李娟的解释,“按合同约定,上海日高的账期是2018年1月底,但由于陈振宇许诺的预算没有到位,无法支付相应款项。用李娟的说法是,上海日高‘各种闹’。于是,她在同事的介绍下,找到一位名叫横昆明的人垫付款项(疑为民间借贷)”。
该报道提到的人名“横昆明”与新浪财经获得的合同文件显示的公司名“衡昆铭”发音一致,高年息也与民间借贷一说相符,但目前还无法求证两者相关性。
新浪财经就此事求证雨鸿文化的汪晓婷,对方回复称,“所有的垫资协议都不是和我司签署,垫资公司都是和上海比亚迪电动车有限公司签署,与我司没有关系(所以垫资公司都不是我司沟通,全部是和李娟沟通)。”
比亚迪总部是否知晓内情?
四家涉事广告商雨鸿、竞智、速肯和威瑞的代表在7月16日新闻发布会上表示,他们现在持有一份由比亚迪采购部人员签字的采购确认单,指比亚迪并不“无辜”,而是对于李娟等人的行为完全知情。
据广告商们描述,今年6月初,部分广告商及李娟等四个人去过比亚迪深圳办公室,跟相关负责人就相关项目采购单进行了确认,并且见到了在文件中签字的比亚迪工作人员何宏雨、牟晓萌。
对此,前述接近比亚迪人士独家回复新浪财经称,签字为真,但实际情况并非广告商所诉。
该人士称,今年6月初,自称“汪晓婷”的李娟带人来到比亚迪总部要求比亚迪确认过往的一些免费赠送项目。免费项目没有合同,“汪晓婷”(实为李娟)称其公司需要比亚迪方面签字备案,以便做账走流程,因此比亚迪采购部及其他部门人员在文件上签了字。
“如果说比亚迪与雨鸿(就相关项目)有正式合同的话,那他们为什么不拿合同说事儿?拿一堆签字说事儿?因为这些是免费的,中间没有合同关系。” 该人士称,“相关证据我们都提供了警方,经得起推敲。”
截至目前,新浪财经尚未联系上事件中的广告商就此事回应。
巨款不知所踪,当事人说法大相径庭,比亚迪与雨鸿文化等多方之间的广告诈骗案的迷雾重重。我们期待官方公布调查结果,还原真相全貌。
许旻 李诗韵 盛哲兰对此稿有贡献


已有