媒体:北大清华本科毕业生 或可直接落户上海
2018-08-07 10:52:06 作者: 来源: 浏览次数:0 网友评论 0 条
中华PE:
来源:理想岛
文:理想岛副主编皎月
今天,北大和清华的校园论坛上都不约而同地出现了这样一张照片:

资料图
这是最新颁布的《2018年非上海生源应届普通高校毕业生进沪就业申请本市户籍评分办法》中的内容,在网上引发热议。
焦点主要围绕着“北大”“清华”和“本科毕业生”这两段字眼。
“自家孩子”——复旦和交大表示“宝宝委屈,但宝宝不说”。试点首先瞄准国内顶级的两所北京高校,可以看出上海市争夺人才的决心。在北京落户日益艰难的今天,上海此举无疑会造成一个人才流动的新动向。
其次就是“本科”。存在感其实并不很强的字眼却戳中了许多颗敏感的心,乍一看以为北大清华的学生,再一看才发现是北大清华的本科生。限制被压缩得更加严格,也引起了人们对于本硕博三个阶段的教学水平与学生能力的讨论。
与此两段词条对立的无疑就是非北大清华的学生以及北大清华的硕博,教育公平与机会均等问题再次浮出水面,敲击着“普罗大众”的神经。在白纸黑字的现实面前,除了慨叹,好像别无他法。
“一考定终生“的说辞重被提及。即使绝大多数人会说高考并没有那么重要,会说只要想好何时都不晚,但明晃晃的优待政策干脆利落地打碎了这些人为编织的幻梦。高考就是很重要,非常拔尖的同学就是可以享受与其智商或努力相匹配的甜美果实。
与此同时,这个政策也得到了相当的支持,即使这些赞同者并非受益者。因为此条办法的推行,狠狠地驳斥了“读书无用论”。在心浮气躁、追名逐利的社会氛围中,读书并不“傻”,也并不是一种“浪费”。如果以世俗的“好处”作为评判标准,它赢得太漂亮了。
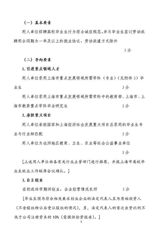
以下是《2018年非上海生源应届普通高校毕业生进沪就业申请本市户籍评分办法》的全部内容:





















已有